Introduction
Brow lift surgeries have become increasingly popular, with nearly 174,000 procedures performed in 2024 alone. This surge reflects a growing desire for enhanced facial aesthetics among many individuals. Yet, for numerous patients, the thought of brow lift scars can overshadow the benefits of a rejuvenated appearance. We understand that this concern can be daunting. This article explores the essential aspects of brow lift scars, from understanding their causes and healing stages to effective management strategies that can significantly improve healing outcomes.
How can you navigate the complexities of scar visibility and recovery to achieve the confidence you seek post-surgery? We're here to help you find those answers.
Explore Brow Lift Scars: Causes and Characteristics
Brow lift scars are a natural outcome of the surgical process, arising from cuts made to raise the brow and forehead. We understand that the visibility and position of brow lift scars can be a concern for many. The surgical method used significantly affects how noticeable brow lift scars will be. Common techniques include:
- Endoscopic Brow Lift: This approach utilizes smaller incisions concealed within the hairline, resulting in scars that are often less noticeable.
- Coronal Brow Lift: This technique entails a longer cut along the scalp, which may result in more noticeable marks; however, careful positioning can assist in reducing their visibility.
- Temporal Brow Lift: Featuring shorter incisions at the temples, this technique typically leads to minimal scarring.
Immediately post-surgery, scars may appear red or pink and can be raised or swollen. We know this can be distressing, but over time, they generally fade and flatten. The degree of improvement varies based on individual healing factors and the surgeon's skill. In fact, recent information indicates that around 173,900 forehead elevation procedures were conducted in 2024, accounting for 11% of all cosmetic operations in the United States. A considerable percentage of patients report noticeable brow lift scars after procedures, highlighting the importance of choosing the right technique and ensuring comprehensive post-operative care.
Expert insights remind us that while no cosmetic procedure is completely risk-free, advancements in surgical techniques have greatly improved mark management, allowing for more natural-looking outcomes. As Dr. Ezzat points out, 'Patients should attend all scheduled appointments for monitoring recovery progress and suture removal if needed.' This emphasizes the significance of patient education and safety in achieving optimal results. Remember, you deserve to feel confident in your appearance, and we're here to help you through every step of your journey.

Understand the Healing Process: Stages of Brow Lift Scars
The journey of healing from brow lift scars unfolds in distinct stages, each one significant in its own right:
-
Inflammation (Days 1-7): After surgery, your body naturally triggers an inflammatory response. During this initial stage, you might notice that the marks appear red, swollen, and elevated. This is a normal part of your body’s recovery process, and it’s important to remember that these signs reflect the healing taking place.
-
Proliferation (Weeks 1-3): As you move forward in your recovery, new tissue begins to develop. You may start to see a gradual flattening of the mark, along with a reduction in swelling and redness. These positive changes can be reassuring, reminding you that healing is indeed happening.
-
Maturation (Months 1-12): Over time, the mark continues to evolve, becoming less prominent. This maturation phase can last up to a year, during which you might notice changes in color and texture, allowing the mark to blend more seamlessly with your surrounding skin.
Understanding these stages is crucial for you as a patient. It’s completely normal to feel concerned about how your scars look initially. However, as recovery progresses, significant improvements are typically observed, reinforcing the importance of patience and proper post-operative care. As Dr. Kashaf Sherafgan wisely notes, "The key to successful recovery lies in selecting a skilled surgeon, adhering to post-operative instructions diligently, and maintaining realistic expectations about the recuperation process." Moreover, you can expect the final outcomes of your forehead enhancement to be fully visible by six months, with an average follow-up for the endoscopic forehead procedure being approximately 231.7 days. This timeline can help you better understand what to expect during your recovery.

Manage Brow Lift Scars: Effective Healing Tips
Managing brow lift scars may seem daunting, but you are not alone on this journey. Many patients express concerns about how brow lift scars may impact their appearance and confidence. It’s completely natural to worry about brow lift scars, but there are effective strategies to help you navigate this process with care and compassion.
First and foremost, following your surgeon's post-operative instructions is crucial. Adhering to their guidelines on wound care and activity restrictions can significantly impact your healing journey. This step is vital for minimizing complications and ensuring the best possible outcome.
Keeping the area clean is another essential aspect. Regularly cleaning the incision site as directed by your surgeon helps prevent infection, which can worsen scarring. Remember, a little diligence in this area goes a long way in promoting healing.
Consider using silicone gel sheets as part of your recovery. Research shows that these applications can greatly improve the appearance of scars by flattening them and reducing visibility over time. They can enhance pliability and pigmentation in hypertrophic lesions, leading to a noticeable improvement in thickness and discomfort.
Don’t forget to protect your scars from sun exposure. UV rays can darken marks, making them more prominent. Wearing broad-spectrum sunscreen and hats during your recovery is a simple yet effective way to shield your skin.
Staying hydrated and maintaining a healthy diet also plays a significant role in your recovery. Nourishing your body with foods rich in vitamins and minerals supports skin health and healing, helping you feel your best.
Once your incision has healed, gentle massage can be beneficial. This technique can help improve the appearance of scars by breaking down tissue. Studies indicate that combining massage therapy with standard care can provide additional benefits in managing tissue damage, leading to even better results.
By applying these strategies, you can enhance your recovery process and improve the final appearance of brow lift scars. Remember, as Dr. Adam J. Cohen emphasizes, following recovery protocols is essential for achieving the best results. You deserve to feel confident and satisfied with your surgical outcome, and we’re here to help you every step of the way.

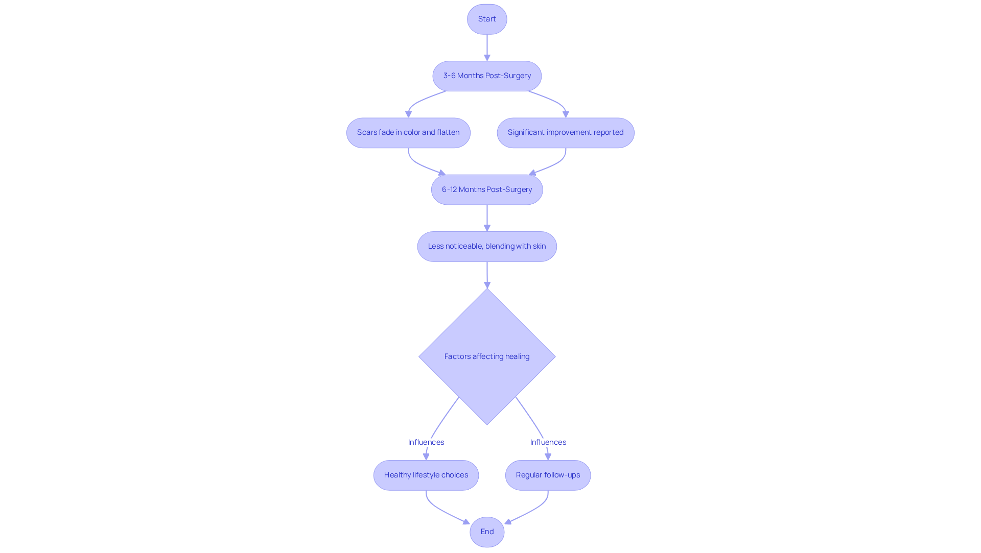
Anticipate Long-Term Outcomes: Brow Lift Scar Appearance Over Time
Brow lift scars can be a source of concern for many patients, and it’s completely understandable to feel anxious about how they’ll heal over time. Initially, brow lift scars may appear prominent and red, but as the healing process unfolds, their appearance can change significantly, offering hope for a more pleasing outcome.
3-6 Months Post-Surgery: During this crucial period, many patients notice that their scars begin to fade in color and flatten out. It’s heartening to hear that most individuals report a significant improvement in the visibility of their marks. In fact, studies show that medial brow elevation increases by an average of 2.41 mm during this time, reflecting the positive aesthetic outcomes of the procedure. This can be a reassuring sign that healing is progressing well.
6-12 Months Post-Surgery: By this stage, you might find that your brow lift scars are much less noticeable, blending more seamlessly with the surrounding skin. However, it’s important to remember that individual healing factors, skin type, and how well you adhere to post-operative care can greatly influence the final appearance of your brow lift scars. Research indicates a weighted average follow-up interval of 20.9 months, highlighting the importance of ongoing monitoring and care.
While it’s true that brow lift scars may never completely disappear, their visibility can be significantly reduced with the right care and patience. Lifestyle choices, such as sun exposure and smoking, can impact how long the effects of forehead surgery last, making it essential to adopt healthy habits. Regular follow-ups with your surgeon are vital for monitoring the recovery of your brow lift scars and addressing any concerns you may have. As noted by the American Society of Ophthalmic Plastic and Reconstructive Surgery, 'This study offers evidence supporting the long-term effectiveness of forehead procedures with a favorable safety profile.' With diligent post-operative care, you can achieve optimal healing outcomes, enhancing the overall aesthetic results of your brow lift. Remember, you deserve to feel confident and happy with your appearance, and we’re here to help you every step of the way.

Conclusion
Brow lift scars can understandably cause concern for many individuals. It’s important to recognize that while these scars are a natural part of the surgical process, understanding their characteristics and the healing stages can help ease those worries. By exploring different surgical techniques - like the endoscopic, coronal, and temporal brow lifts - we see how the choice of method can significantly influence scar visibility. Moreover, acknowledging the healing journey - from inflammation to maturation - reminds us that patience and proper care are key to achieving the best possible outcomes.
Managing brow lift scars effectively involves following post-operative instructions closely, keeping the area clean, and protecting the scars from sun exposure. Techniques such as silicone gel sheets and gentle massage can further promote healing, while maintaining a healthy lifestyle supports overall recovery. As you progress through the healing stages, it’s reassuring to know that many experience a noticeable reduction in scar visibility within just a few months after surgery.
Ultimately, navigating the journey of brow lift scars is about awareness and proactive care. By taking informed steps and adhering to best practices, you can not only enhance your healing outcomes but also cultivate a renewed sense of confidence in your appearance. Your commitment to understanding and managing brow lift scars is vital, ensuring that the results align with your personal expectations and aesthetic goals. Remember, you deserve to feel good about your appearance, and we’re here to help you every step of the way.
Frequently Asked Questions
What causes brow lift scars?
Brow lift scars are caused by cuts made during the surgical process to raise the brow and forehead.
How does the surgical method affect brow lift scars?
The visibility and position of brow lift scars depend significantly on the surgical technique used. Different methods can result in varying degrees of scarring.
What are the common techniques used in brow lifts?
The common techniques include:
- Endoscopic Brow Lift: Utilizes smaller incisions hidden within the hairline, resulting in less noticeable scars.
- Coronal Brow Lift: Involves a longer cut along the scalp, which may lead to more visible scars, though careful positioning can reduce their visibility.
- Temporal Brow Lift: Features shorter incisions at the temples, typically resulting in minimal scarring.
What do brow lift scars look like immediately after surgery?
Immediately post-surgery, brow lift scars may appear red or pink and can be raised or swollen.
How do brow lift scars change over time?
Over time, brow lift scars generally fade and flatten, although the degree of improvement varies based on individual healing factors and the surgeon's skill.
How common are brow lift procedures?
In 2024, approximately 173,900 forehead elevation procedures were performed, accounting for 11% of all cosmetic operations in the United States.
What should patients do to manage their recovery and scars?
Patients should attend all scheduled appointments for monitoring recovery progress and suture removal if needed, as this is crucial for optimal results.
Are there risks associated with brow lift procedures?
While no cosmetic procedure is completely risk-free, advancements in surgical techniques have improved scar management, leading to more natural-looking outcomes.
What is the importance of patient education in brow lift procedures?
Patient education is significant for ensuring safety and achieving optimal results in brow lift surgeries.