Introduction
Understanding the complexities of nose fillers is more than just about enhancing your appearance; it’s about addressing the real concerns that can come with it, especially the issue of nose filler migration. As many of us look for non-surgical ways to refine our nasal features, the worry of fillers shifting from their intended spots can feel overwhelming. This article aims to explore the causes and signs of nose filler migration, while also offering effective strategies to prevent and manage it. Our goal is to ensure that your journey towards beauty enhances your confidence, not complicates it.
How do we find that delicate balance between achieving the results you desire and minimizing the risks associated with these popular cosmetic procedures? We understand that this is a significant concern for many, and we’re here to help you navigate through it.
Define Nose Fillers and Their Uses
Nose enhancements, often known as dermal substances, are injectable materials designed to improve the shape and contour of the nose without the need for surgery. Many people find comfort in options like hyaluronic acid (HA) injectables, such as JUVÉDERM® and Restylane®, due to their safety and reversibility. These substances excel at smoothing out irregularities, lifting the nasal tip, and enhancing overall balance, making them ideal for those seeking subtle improvements rather than drastic changes.
Imagine feeling self-conscious about a small bump on your nose or a tip that doesn’t quite lift as you’d like. These concerns can weigh heavily on your confidence. Fortunately, recent advancements in dermal fillers have introduced high-density options like JUVÉDERM® VOLUX and Restylane® Lyft, which provide greater lift and longevity, helping to minimize the risk of nose filler migration. The non-surgical rhinoplasty procedure is typically quick, with most individuals experiencing only minimal swelling or redness that fades within 24 to 48 hours, allowing you to return to your daily activities almost immediately.
This approach to aesthetic enhancement resonates with a wide range of patients, especially those who prefer a less invasive route. Many individuals come in expecting to discuss surgical options but often leave pleasantly surprised by the effectiveness of non-surgical techniques. This procedure is particularly suitable for those with slight contour irregularities, like a small dorsal hump, which can be beautifully concealed by strategically placing substances around the area.
It’s crucial to emphasize the importance of seeking qualified injectors for these procedures, as the nose is a highly vascular area where improper technique can lead to complications such as swelling, bruising, and asymmetry. Hyaluronic acid injectables remain the most popular choice, with over 5.3 million procedures performed in the U.S. in 2024 alone, reflecting a growing trend toward minimally invasive cosmetic enhancements. Overall, non-surgical rhinoplasty offers an effective solution for individuals looking to refine their nasal appearance with minimal downtime and impressive results. At FlowMD Aesthetic Center, we understand that every patient is unique, and we provide a range of nonsurgical injectable options tailored to meet your specific needs, ensuring a personalized approach to achieving your aesthetic goals.

Explain Nose Filler Migration: Causes and Mechanisms
Nose filler migration can be a concerning issue, as it refers to the unintended movement of material from its initial injection site to nearby areas. This phenomenon can be influenced by several factors, and it’s important to understand how they affect you. One of the key factors is the injection technique; substances injected too superficially or in areas with high movement are particularly vulnerable to migration. For example, if there’s excessive pressure on the treated area - whether from facial movements or external forces - it can displace the substance from where it was intended to stay. Overfilling is another critical concern, as it creates pressure that can lead to unwanted displacement.
For young male patients dealing with droopy nasal tips, nasal injectables can offer a non-surgical solution that feels both effective and reassuring. While rhinoplasty might provide more lasting results, injectables present a quick, reliable, and cost-effective option. However, it’s essential to recognize that improper injection techniques can significantly heighten the risk of nose filler migration. When methods overlook the unique anatomical features of the nose, it can lead to uneven distribution of the substance, resulting in aesthetic concerns. Additionally, natural bodily functions, like muscle movement and gravity, can exacerbate the issue, causing substances to drift from their original location over time.
Experts emphasize the importance of choosing a skilled injector who truly understands the nuances of facial anatomy and the properties of different substances. Appropriate training and experience are vital in minimizing the risk of relocation and achieving natural-looking results. By focusing on careful injection techniques and adhering to best practices, practitioners can greatly reduce the chances of complications related to nose filler migration, ensuring the best outcomes for their patients. In more serious cases of relocation, surgical extraction of the substance may be necessary, providing a comprehensive overview of the options available for addressing these concerns. Remember, you deserve to feel confident and satisfied with your appearance, and we’re here to help you navigate these choices.

Identify Signs of Nose Filler Migration
Experiencing nose filler migration can be distressing, manifesting in ways that may leave you feeling self-conscious. You might notice visible lumps or irregularities under the skin, or perhaps an unsettling asymmetry that alters your facial appearance. It’s not uncommon to see persistent swelling or changes in the contour of your nose resulting from nose filler migration that weren’t there right after the procedure. In some cases, the area around the injection site may even take on a 'puffy' look, which can be quite concerning. Recognizing these signs early is vital; it allows for prompt management and correction, potentially preventing more serious complications down the line.
At FlowMD Aesthetic Center & Ran Plastic Surgery, we understand how important it is for you to feel confident in your appearance. Dr. Cong Ivy Ran specializes in effective non-surgical solutions for correcting droopy nasal tips using nasal injectables. This offers young men a quick and reliable alternative to rhinoplasty, allowing you to achieve the look you desire without the invasiveness of surgery. Our before and after results speak volumes, showcasing significant improvements that can be made compassionately and effectively. You deserve to feel your best, and we’re here to help you every step of the way.
Implement Strategies to Prevent Migration
When it comes to preventing nose filler migration, we recognize that you desire the best for your appearance and confidence. Here are some key strategies that can help you achieve optimal results:
-
Choose an Experienced Injector: Selecting a qualified and skilled practitioner, like Dr. Cong Ivy Ran at FlowMD Aesthetic Center, is essential. Her technique plays a significant role in the outcome. With her expertise in liquid rhinoplasty and a deep understanding of facial anatomy, Dr. Ran is dedicated to ensuring results that are tailored to your unique features.
-
Choose the Appropriate Product: It’s important to use premium substances specifically designed for facial contours. These products can greatly reduce the chance of displacement. Fillers with higher G prime properties are particularly effective, as they maintain their position better, making them ideal for areas that need more structure, such as the nose.
-
Avoid Excessive Volume: We recommend starting with smaller quantities of filler to prevent overfilling, which is often the main cause of movement. This approach allows for a more controlled enhancement, minimizing the risk of unintended shifts, such as nose filler migration, and ensuring you feel comfortable with the results.
-
Follow Post-Treatment Care: Adhering to aftercare instructions is crucial for your healing process. We advise avoiding pressure on the treated area and limiting excessive facial movements, like smiling or laughing, for a few days after your injection. This helps keep the filler in place during the initial healing phase, allowing you to enjoy your results with peace of mind.
-
Regular Follow-Ups: Scheduling follow-up appointments with Dr. Cong Ivy Ran is a great way to monitor your results and address any concerns you may have. Early identification of any signs of movement can lead to effective management strategies, ensuring your satisfaction and confidence in the results you’ve achieved.

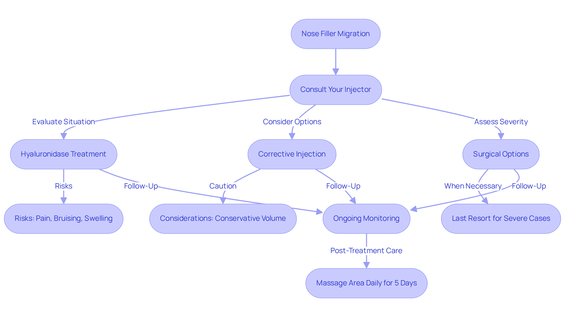
Explore Solutions for Addressing Migration Issues
Experiencing nose filler migration can be concerning, and it’s important to understand that there are effective solutions available to help you manage this situation with care and support.
-
Consult Your Injector: The first step is to reach out to your injector for a follow-up appointment. This is a crucial moment to evaluate your situation thoroughly. Understanding what’s happening is key to determining the best course of action moving forward.
-
Hyaluronidase Treatment: If your enhancements involve hyaluronic acid, hyaluronidase can be a helpful option. This enzyme is injected to dissolve any misplaced substance, gently breaking down the hyaluronic acid and allowing your natural contours to re-emerge. Many individuals report prompt results, although complete dissolution might take a few days. It’s important to be aware that while this treatment can be effective, it may come with risks such as pain, bruising, bleeding, and swelling.
-
Corrective Injection: In some cases, adding a small amount of filler can help balance the appearance. However, this approach requires caution to avoid overfilling, which could exacerbate the issue. Experienced injectors often stress the importance of conservative volume restoration to maintain a natural look that you can feel confident about.
-
Surgical Options: For more severe cases, especially when permanent substances are involved, surgical intervention might be necessary to remove migrated material. This option is typically seen as a last resort when non-invasive methods aren’t enough to resolve the issue.
-
Ongoing Monitoring: Regular follow-ups with your injector are essential for tracking your healing process and making timely adjustments as needed. Ongoing observation helps ensure that any concerns are addressed quickly, reducing the chance of further movement.
Statistics show that corrective procedures addressing nose filler migration are becoming increasingly common, highlighting the importance of skilled injectors who can handle these challenges with expertise. As specialists emphasize, early detection and management of nose filler migration are vital for achieving positive outcomes and ensuring your safety. Additionally, we recommend gently massaging the injected area daily for five days after filler dissolution to support your recovery.

Conclusion
Understanding the dynamics of nose filler migration is crucial for anyone considering or currently using these cosmetic enhancements. We recognize that while nose fillers can offer significant aesthetic benefits, the potential for migration is a concern that deserves your careful attention. Proper technique, product choice, and post-treatment care are essential in ensuring that fillers stay in their intended locations, enhancing your facial contours without complications.
The causes of migration can stem from various factors, including injection techniques, overfilling, and even natural bodily movements. It’s important to recognize signs such as lumps, asymmetry, or unusual swelling, as these can indicate the need for timely intervention. We understand that selecting experienced injectors and adhering to best practices can significantly minimize risks, and we’re here to help you navigate these choices.
If migration issues arise, solutions are available. Consulting with your injector, using hyaluronidase, or considering corrective injections can provide a roadmap for effectively managing any complications. We want you to feel empowered in your decisions and confident in the care you receive.
Ultimately, achieving a successful outcome from nose filler treatments relies on informed choices and proactive measures. You deserve to prioritize your safety and satisfaction by engaging with skilled professionals and understanding the nuances of the procedure. Embracing a mindful approach not only enhances your confidence but also ensures that your journey toward a refined appearance is both rewarding and secure.
Frequently Asked Questions
What are nose fillers and their primary uses?
Nose fillers, also known as dermal substances, are injectable materials designed to enhance the shape and contour of the nose without surgery. They are primarily used to smooth out irregularities, lift the nasal tip, and improve overall balance for subtle aesthetic improvements.
What types of materials are commonly used as nose fillers?
Common materials used as nose fillers include hyaluronic acid (HA) injectables such as JUVÉDERM® and Restylane®. These fillers are favored for their safety, reversibility, and effectiveness.
How does the non-surgical rhinoplasty procedure work?
The non-surgical rhinoplasty procedure involves injecting fillers into specific areas of the nose to achieve desired enhancements. The procedure is typically quick, with minimal swelling or redness that usually resolves within 24 to 48 hours, allowing individuals to resume daily activities almost immediately.
What concerns can nose fillers address?
Nose fillers can address concerns such as small bumps on the nose or a droopy nasal tip. They can effectively conceal slight contour irregularities, like a small dorsal hump, through strategic placement of the filler.
Why is it important to choose a qualified injector for nose fillers?
It is crucial to seek qualified injectors because the nose is a highly vascular area, and improper techniques can lead to complications such as swelling, bruising, and asymmetry. Skilled injectors understand facial anatomy and can minimize risks associated with the procedure.
What is nose filler migration and what causes it?
Nose filler migration refers to the unintended movement of filler material from its original injection site to nearby areas. It can be caused by factors such as improper injection techniques, excessive pressure on the treated area, and overfilling, which creates pressure that can lead to displacement.
How can the risk of nose filler migration be minimized?
The risk of nose filler migration can be minimized by choosing a skilled injector who understands facial anatomy and employs proper injection techniques. Careful adherence to best practices during the procedure is essential for achieving natural-looking results.
What should be done if nose filler migration occurs?
In more serious cases of filler migration, surgical extraction of the substance may be necessary. It is important to consult with a qualified professional to explore the available options for addressing any concerns related to filler migration.
What is the trend regarding the use of nose fillers?
The trend toward minimally invasive cosmetic enhancements is growing, with over 5.3 million hyaluronic acid injectable procedures performed in the U.S. in 2024 alone, indicating an increasing preference for non-surgical options among patients.