Introduction
A face lift in Beverly Hills is more than just a cosmetic procedure; it’s a heartfelt journey toward renewed confidence and self-expression. We understand that as you face the visible signs of aging, the desire to feel like your best self can be overwhelming.
It’s essential to grasp the various techniques, recovery processes, and personalized care options available to you. Yet, with so many choices and potential outcomes, navigating this decision can feel daunting.
How do you ensure the best results while honoring your unique needs and aspirations? We're here to help you through this process.
Define the Facelift: Understanding the Procedure and Its Purpose
A rhytidectomy, commonly referred to as a face lift Beverly Hills procedure, is more than just a surgical intervention; it provides an opportunity to revitalize your face and neck while addressing those visible signs of aging that can affect your confidence. This procedure works by tightening sagging skin, removing excess fat, and repositioning underlying tissues, all aimed at helping you achieve a more youthful and harmonious appearance. Many people seek a face lift Beverly Hills procedure to address concerns such as jowls, prominent nasolabial folds, and loose skin around the neck, which can often lead to feelings of self-consciousness.
As we look ahead to 2026, we see a shift in the average age of those considering cosmetic surgery, now trending towards the mid-40s. This reflects a growing interest among younger individuals in taking proactive steps for rejuvenation. Leading plastic surgeons emphasize that a face lift Beverly Hills not only improves physical appearance but also significantly boosts self-confidence. One expert beautifully stated, "good procedures are invisible; people should just believe you appear well," highlighting the importance of achieving natural-looking results that resonate with your true self.
The success stories from aesthetic surgery, especially those involving a face lift Beverly Hills, are increasingly inspiring, with many individuals reporting improved facial symmetry and a newfound sense of contentment after their procedures. The benefits of rhytidectomy go beyond just aesthetics; they encompass enhanced emotional well-being and greater social engagement. As the field of cosmetic surgery evolves, the focus remains on achieving results that align with your desires while honoring your unique features. You deserve to feel confident and happy in your own skin, and we’re here to help you on that journey.

Explore Facelift Techniques: Traditional vs. Modern Approaches
When it comes to face lift Beverly Hills techniques, many individuals find themselves grappling with concerns about sagging skin and the desire for a more youthful appearance. It’s completely understandable to want to feel confident in your own skin, and the journey to achieving that can feel overwhelming. Traditional cosmetic procedures, including face lift Beverly Hills, involve incisions along the hairline and behind the ears, and have long been a go-to option. These methods enable surgeons to perform a face lift Beverly Hills style by lifting and repositioning the skin and underlying tissues, effectively addressing sagging skin. However, some may find that these techniques don’t always yield the most natural results, leaving them feeling uncertain about their choices.
On the other hand, modern approaches, like the face lift Beverly Hills techniques, focus on elevating deeper facial structures, including the SMAS (Superficial Musculoaponeurotic System) layer. This innovative method not only offers more natural-looking results but often leads to a quicker recovery, allowing you to get back to your life sooner. Understanding these distinctions is crucial for anyone looking to select a method that aligns with their aesthetic goals. Remember, you deserve to feel your best, and we’re here to help guide you through this important decision.

Navigate the Recovery Journey: What to Expect After Your Facelift
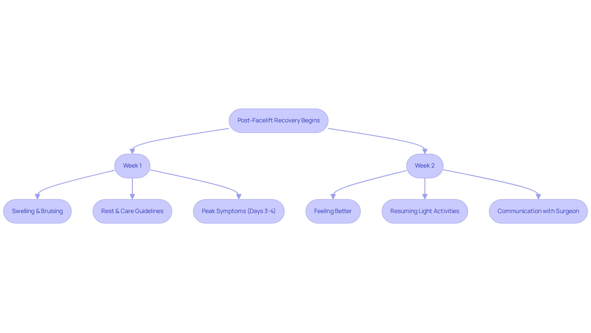
Recovery from a face lift Beverly Hills can feel overwhelming, and it’s completely normal to have concerns about the process that lies ahead. Right after surgery, many individuals experience swelling, bruising, and discomfort-common reactions that signal your body is beginning to heal. The first week is particularly crucial; we understand that prioritizing rest and following your surgeon's post-operative care guidelines is essential. Keeping your head elevated and avoiding strenuous activities can make a significant difference during this time. You might notice that swelling and bruising peak around days three to four, which can be disheartening.
As you move into the second week, there’s often a light at the end of the tunnel. Many individuals report feeling significantly more at ease and can gradually resume light daily activities. However, it’s important to remember that full recovery can take several weeks, with most swelling subsiding within a month. We’re here to help you through this journey, and maintaining open communication with your surgeon is vital, especially if any unusual symptoms arise.
Following your surgeon's guidelines closely is key to achieving optimal healing and results after a face lift Beverly Hills, as each person's recovery experience can vary widely. While fewer than 1% of individuals may face troublesome scarring, such as keloid scars, this highlights the importance of careful post-operative care to reduce risks and improve outcomes. As Serena Martin wisely noted, 'Every individual heals differently - that’s part of being human.' You deserve to feel supported and understood throughout this process.

Prioritize Personalized Care: The Role of Cultural Sensitivity in Aesthetic Surgery
Cultural sensitivity plays a vital role in aesthetic surgery, deeply influencing client satisfaction and outcomes. We understand that beauty standards vary significantly across cultures. For instance, many individuals from Asia often prefer subtle enhancements that maintain their unique features, while those from the West may seek more pronounced changes. At FlowMD Aesthetic Center & Ran Plastic Surgery, Dr. Cong Ivy Ran prioritizes personalized care, tailoring her techniques to meet each individual's aesthetic desires. This includes a range of services such as face lift Beverly Hills, brow lifts, and cosmetic injections.
This customized approach not only respects cultural identities but also leads to higher satisfaction levels. Testimonials from patients reflect this, with many expressing appreciation for Dr. Ran's thorough discussions about their concerns and goals. One patient shared, 'Dr. Ran tailored her treatment recommendation based on this and she thoroughly discussed the differences between multiple approaches, which helped me better decide which was best for me.' Numerous individuals have voiced their happiness with the results, emphasizing the importance of preserving individual features rather than opting for drastic changes.
Moreover, Dr. Ran's dedication to understanding these nuances highlights the significance of balancing patient requests with cultural considerations. This commitment ensures that aesthetic care is not only effective but also resonates with patients' expectations and identities. We're here to help you navigate your aesthetic journey with compassion and understanding.

Conclusion
A face lift in Beverly Hills is more than just a cosmetic procedure; it’s a heartfelt journey towards renewed confidence and self-acceptance. Many individuals grapple with the visible signs of aging, feeling as though their outer appearance no longer reflects their inner vitality. This surgical intervention offers a way to address those concerns by tightening skin, removing excess fat, and repositioning underlying tissues, ultimately helping people achieve a more youthful and harmonious appearance that resonates with their unique identity.
As we see a growing trend of younger individuals seeking these enhancements, the focus remains on achieving natural results that truly reflect who they are. Throughout this article, we’ve explored various aspects of the face lift procedure, including both traditional and modern techniques, recovery expectations, and the importance of personalized care. Traditional methods often focus on surface-level adjustments, while modern approaches delve deeper into facial structures, aiming for more natural outcomes that align with each person’s individuality.
Recovery can feel daunting, but with the right guidance and care, it’s a journey that can be navigated successfully. We understand that cultural sensitivity is crucial in this process, ensuring that aesthetic goals align with individual identities, which leads to higher satisfaction rates among patients. It’s not just about changing one’s appearance; it’s about embracing individuality and enhancing self-esteem.
For anyone considering this procedure, understanding the techniques, recovery process, and the importance of personalized care is essential. As the field of cosmetic surgery continues to evolve, embracing these insights can empower you to make informed decisions that reflect your desires and enhance your confidence in the long run. Remember, you deserve to feel good in your own skin, and we’re here to help you every step of the way.
Frequently Asked Questions
What is a facelift and what does it aim to achieve?
A facelift, or rhytidectomy, is a surgical procedure designed to revitalize the face and neck by tightening sagging skin, removing excess fat, and repositioning underlying tissues. Its purpose is to address visible signs of aging and help individuals achieve a more youthful and harmonious appearance.
What specific concerns can a facelift address?
A facelift can address concerns such as jowls, prominent nasolabial folds, and loose skin around the neck, which can contribute to feelings of self-consciousness.
What is the current trend regarding the age of individuals seeking cosmetic surgery?
As of 2026, there is a trend towards younger individuals, particularly those in their mid-40s, considering cosmetic surgery, reflecting a growing interest in proactive rejuvenation.
How does a facelift impact self-confidence?
Many individuals report that a facelift significantly boosts their self-confidence by improving their physical appearance, leading to a greater sense of contentment and emotional well-being.
What are the expectations for the results of a facelift?
The goal of a facelift is to achieve natural-looking results that enhance one's true self, with successful procedures often being described as 'invisible,' meaning that people should simply perceive the individual as looking well.
What additional benefits can a facelift provide beyond aesthetics?
Beyond aesthetic improvements, a facelift can enhance emotional well-being and promote greater social engagement, contributing to an overall improved quality of life.