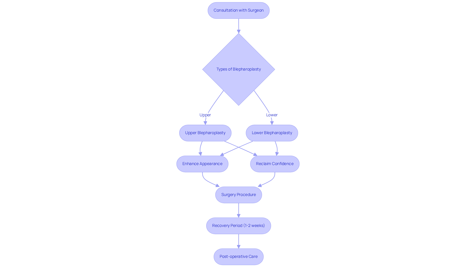
Introduction
Deep set eyes can often stir up a mix of emotions. For many, their unique positioning might suggest fatigue or age, leading to feelings of self-consciousness. We understand how this can affect your confidence and overall sense of self. This concern often drives individuals to seek rejuvenation, prompting exploration into surgical options like blepharoplasty.
In this guide, we’ll explore the transformative potential of eyelid surgery, focusing on the benefits it offers, the personalized planning involved, and what to expect during recovery - especially for those with deep set features. You deserve to feel confident in your appearance, and blepharoplasty can be a compelling choice for enhancing your natural beauty. It’s important to consider how this procedure can address the specific needs of different ethnic backgrounds, ensuring that every individual feels seen and understood in their journey toward self-improvement.
Define Deep Set Eyes and Their Aesthetic Implications
Deep set eyes can often feel like a source of concern for many, as their recessed positioning within the skull tends to accentuate the brow bone. This can create shadowing that makes the eyes appear darker or more fatigued, leading to feelings of self-consciousness. It’s understandable to want to convey a sense of vibrancy and youthfulness, especially when deep set eyes can sometimes give off an impression of tiredness or aging.
For those who find themselves wishing for a more , particularly among Asian female patients, provides compassionate solutions. Surgical options, including like , can be incredibly beneficial. This procedure not only addresses but also enhances the , helping you feel more confident in your own skin.
Understanding the unique traits of , such as their placement and interaction with other facial features, is crucial for anyone considering . This knowledge directly influences the expected results and how these changes can enhance your natural beauty. At FlowMD Aesthetic Center, emphasizes the importance of in . By thoughtfully considering the aesthetic effects of deep set features during surgical planning for plastic surgery for deep set eyes, we can achieve outcomes that resonate with your personal perception of beauty. This is especially important for individuals with Asian ethnic backgrounds, where specific creases and characteristics may require tailored techniques.
We understand that this journey is deeply personal, and we’re here to help you .

Explore Surgical Options: Blepharoplasty for Deep Set Eyes
, often referred to as , is more than just a procedure; it’s a chance to reclaim your confidence and . Many individuals with deep-set features find themselves feeling self-conscious about their eyelids, prompting some to explore to enhance their appearance. This surgery addresses both the upper and lower eyelids, offering a comprehensive solution. focuses on removing excess skin and fat, helping you achieve a more vibrant and awake look. On the other hand, , a type of , targets those pesky under-eye bags and hollowness that can be particularly noticeable. The procedure is designed with care, involving cuts along the natural folds of your eyes to ensure minimal scarring and a discreet recovery. Patients often share their joy at seeing a rejuvenated and refreshed reflection in the mirror, which adds to the allure of this .
Recent advancements in eyelid surgery techniques have made these procedures not only safer but also more effective, with shorter recovery times and improved results. Modern methods prioritize preserving your natural contours while enhancing your overall aesthetic appeal. Research indicates that many individuals experience significant improvements in both their appearance and mental well-being after surgery, leading to increased confidence and satisfaction with their looks.
Typically, takes about one to two weeks, during which time swelling and bruising gradually diminish. Surgeons stress the importance of adhering to post-operative care instructions to ensure the best healing and results. As the popularity of continues to grow, especially among younger individuals, it’s essential to consult with a qualified plastic surgeon like . She can provide personalized recommendations tailored to your unique needs and desired outcomes. If you’re considering this journey, we invite you to reach out to FlowMD Aesthetic Center at 424-372-9022 or visit us at 11600 Wilshire Blvd Ste 324, Los Angeles, CA 90025 for more information and to schedule a consultation. We're here to help you take the first step towards feeling your best.

Prepare for Surgery: Consultation and Personalized Planning
Preparing for can feel overwhelming, but it all begins with a compassionate consultation with , a skilled plastic surgeon who specializes in . This initial meeting is not just a formality; it’s a crucial step in understanding your unique eye structure and discussing your aesthetic goals. We understand that every patient has their own story, and it’s important to review any medical history that might influence your surgery. As Serena Martin wisely said, "Don’t chase perfection; chase predictability," highlighting the importance of a that feels right for you.
Personalized planning is at the heart of this process. It involves crafting a of deep-set eyes in the context of . Dr. Ran may suggest techniques that enhance the natural contours of your eyelids while also addressing any functional concerns you might have. We encourage you to come prepared to share your expectations and any worries you may have; your voice matters in this journey.
Before the surgery, there are to follow, such as:
- Avoiding certain medications
- Quitting smoking
- Arranging for post-operative care
These steps are designed to ensure your safety and comfort. Moreover, it’s essential to recognize the . Surgeons often emphasize that your motivation plays a significant role in achieving the results you desire. This thorough preparation phase is not just about the surgery itself; it’s about ensuring a and helping you feel confident in the outcomes.

Understand Post-Operative Care and Recovery Expectations
following is a vital aspect of achieving the best possible results, especially for Asian females. We understand that the days after the procedure can be daunting, as individuals may experience swelling, bruising, and discomfort. Typically, these symptoms peak around days 3-4 post-operation, which can be concerning. However, there are ways to ease this journey. Under the expert guidance of at FlowMD Aesthetic Center, keeping your head elevated and applying cold compresses can significantly help reduce swelling, making the more comfortable.
You deserve to heal properly, and most individuals are advised to take to allow their bodies to recuperate. Light activities can usually be resumed within a week, but it’s important to remember that . During this time, adhering to regarding medication, activity restrictions, and follow-up appointments is crucial. We recognize that while initial healing occurs within a few weeks, the ultimate results of your surgery may take several months to fully manifest.
It’s reassuring to know that studies show about 93.7% of individuals report . Many find themselves feeling more self-assured and revitalized. Satisfaction levels often increase over time, with . Understanding these recovery expectations not only prepares you mentally and physically for the healing process but also sets realistic timelines for when you can anticipate seeing the benefits of your surgery. This is particularly important in the context of tailored to your unique needs. We're here to help you every step of the way.

Conclusion
Considering plastic surgery for deep set eyes, especially through blepharoplasty, can be a significant step for those looking to enhance their appearance and boost their self-confidence. We understand that deep set eyes can sometimes lead to feelings of insecurity, and this guide aims to shed light on the intricacies involved, the aesthetic implications, and the compassionate solutions available through surgical intervention. By grasping the nuances of blepharoplasty, you can take informed steps toward achieving a more vibrant and youthful look.
Key insights include:
- Defining deep set eyes and their characteristics
- Exploring various surgical options
- Highlighting the importance of personalized planning during your consultation
We also emphasize the significance of post-operative care and setting realistic recovery expectations, ensuring you feel well-prepared for your journey. Engaging with a qualified surgeon like Dr. Cong Ivy Ran can greatly enhance your chances of achieving the desired outcomes tailored to your unique facial features.
Ultimately, choosing to pursue blepharoplasty for deep set eyes is not just about aesthetic enhancement; it’s about reclaiming your confidence and embracing your beauty. As the popularity of these procedures continues to grow, it’s essential to prioritize informed choices and culturally sensitive approaches. Taking that first step can lead to remarkable changes, both in your appearance and self-perception, allowing you to shine with newfound assurance.
Frequently Asked Questions
What are deep set eyes?
Deep set eyes are characterized by their recessed positioning within the skull, which tends to accentuate the brow bone and can create shadowing that makes the eyes appear darker or more fatigued.
Why might someone feel self-conscious about having deep set eyes?
Individuals with deep set eyes may feel self-conscious because this eye shape can give off an impression of tiredness or aging, contrasting with a desire to convey vibrancy and youthfulness.
What surgical options are available for deep set eyes?
Surgical options include blepharoplasty, which addresses excess skin or fat around the eyelids and enhances the overall harmony of the face, helping individuals feel more confident.
How does understanding the traits of deep set eyes influence plastic surgery outcomes?
Understanding the unique traits of deep set eyes, such as their placement and interaction with other facial features, is crucial for achieving expected results and enhancing natural beauty during plastic surgery.
What is the significance of culturally aware methods in blepharoplasty?
Culturally aware methods in blepharoplasty are important as they consider the specific creases and characteristics of individuals with Asian ethnic backgrounds, ensuring tailored techniques that resonate with personal perceptions of beauty.
How does FlowMD Aesthetic Center approach the journey of individuals considering surgery for deep set eyes?
FlowMD Aesthetic Center, led by Dr. Cong Ivy Ran, emphasizes care and expertise in navigating the personal journey of those considering surgery for deep set eyes, ensuring a compassionate and informed experience.
List of Sources
- Define Deep Set Eyes and Their Aesthetic Implications
- azquotes.com (https://azquotes.com/quotes/topics/plastic-surgery.html)
- 2026 Aesthetic Trends Surgeons Actually Trust - BE Aesthetics (https://beaestheticsks.com/eyelid-surgery-wichita-blog/the-2026-aesthetic-trends-surgeons-actually-trust)
- Anthropometry of deep-set eyes with respect to difficulty in docking during femtosecond laser procedures - PMC (https://pmc.ncbi.nlm.nih.gov/articles/PMC10491051)
- Understand Deep Set Eyes: Aesthetic Traits, Causes & Enhancement Options (https://clinichunter.com/blog/understand-deep-set-eyes-aesthetic-traits-causes-enhancement-options)
- Explore Surgical Options: Blepharoplasty for Deep Set Eyes
- Eyelid lift in your 20s, 30s? Why blepharoplasty is hottest anti-ageing beauty trend of 2026 - The Times of India (https://timesofindia.indiatimes.com/life-style/beauty/eyelid-lift-in-your-20s-30s-why-blepharoplasty-is-hottest-anti-ageing-beauty-trend-of-2026/articleshow/126293941.cms)
- drsherris.com (https://drsherris.com/blog/2021/07/21/eyelid-surgery-statistics-209685)
- Eyelid Surgery Is 2023’s Most Popular Facial Cosmetic Procedure (https://athrefacialplastics.com/blog/eyelid-surgery-is-2023s-most-popular-facial-cosmetic-procedure)
- What Really Happens When You Get an Eye Lift (https://harpersbazaar.com/beauty/health/a69676283/upper-bleph-eye-lift-plastic-surgery-experience)
- paultulley.com (https://paultulley.com/what-cosmetic-surgery-trends-to-expect-in-2026)
- Prepare for Surgery: Consultation and Personalized Planning
- drmmacdonald.com (https://drmmacdonald.com/blog/blepharoplasty-success-rates-27-statistics-about-eyelid-surgery-outcomes)
- Best Plastic Surgeon Phrases & Advice for Plastic Surgery Patients (https://specialistpracticeexcellence.com/blog/best-plastic-surgeon-phrases-advice-for-plastic-surgery-patients)
- Blepharoplasty emerges as key a trend in 2026 - Aesthetic Medicine India (https://aestheticmed.in/blepharoplasty-emerges-as-key-a-trend-in-2026)
- Understand Post-Operative Care and Recovery Expectations
- Best Plastic Surgeon Phrases & Advice for Plastic Surgery Patients (https://specialistpracticeexcellence.com/blog/best-plastic-surgeon-phrases-advice-for-plastic-surgery-patients)
- Eyelid Surgery Recovery Time Week by Week (Updated 2026) – Dilworth Facial Plastic Surgery (https://facialplasticsurgerycharlotte.com/blog/timeline-how-long-does-it-take-to-recover-from-eyelid-surgery)
- drmmacdonald.com (https://drmmacdonald.com/blog/blepharoplasty-success-rates-27-statistics-about-eyelid-surgery-outcomes)
- drjessicalattman.com (https://drjessicalattman.com/resources/featured-case-studies)
- The aesthetic treatment erasing fatigue and set to define 2026 (https://vogueadria.com/blepharoplasty-eyelid-surgery)